| [ 索引号 ] | 11500230008686406R/2026-00009 | [ 发文字号 ] | 丰都水利许可〔2026〕10号 |
| [ 主题分类 ] | 水利、水务 | [ 体裁分类 ] | 结果查询、公示 |
| [ 发布机构 ] | 丰都县水利局 | [ 有效性 ] | |
| [ 成文日期 ] | 2026-02-06 | [ 发布日期 ] | 2026-02-06 |
| [ 索引号 ] | 11500230008686406R/2026-00009 |
| [ 发文字号 ] | 丰都水利许可〔2026〕10号 |
| [ 主题分类 ] | 水利、水务 |
| [ 体裁分类 ] | 结果查询、公示 |
| [ 发布机构 ] | 丰都县水利局 |
| [ 有效性 ] | |
| [ 成文日期 ] | 2026-02-06 |
| [ 发布日期 ] | 2026-02-06 |
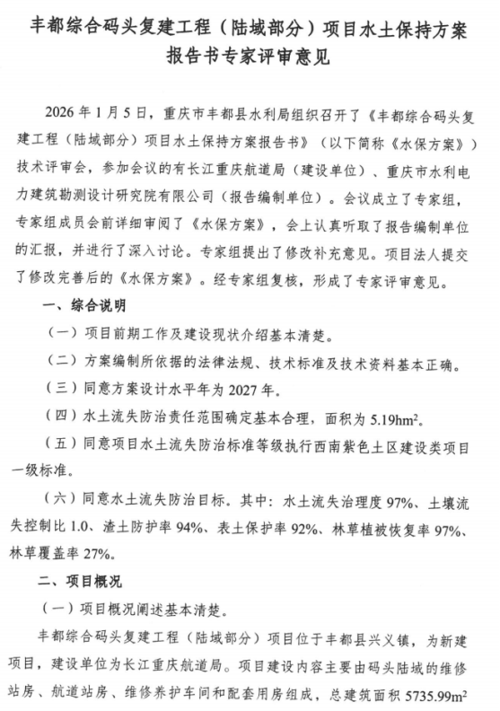
丰都县水利局关于丰都综合码头复建工程(陆域部分)项目水土保持方案准予行政许可的通知
长江重庆航道局:
你单位(统一社会信用代码:121000004503933664)提交的丰都综合码头复建工程(陆域部分)项目水土保持方案报告书水土保持方案审批申请(项目代码:2018-500230-55-01-058769)和《丰都综合码头复建工程(陆域部分)项目水土保持方案报告书》收悉。经审查,该申请符合法定条件,根据《中华人民共和国行政许可法》第三十八条第一款、《水行政许可实施办法》第三十二条第一项规定,决定准予行政许可。
一、项目概况
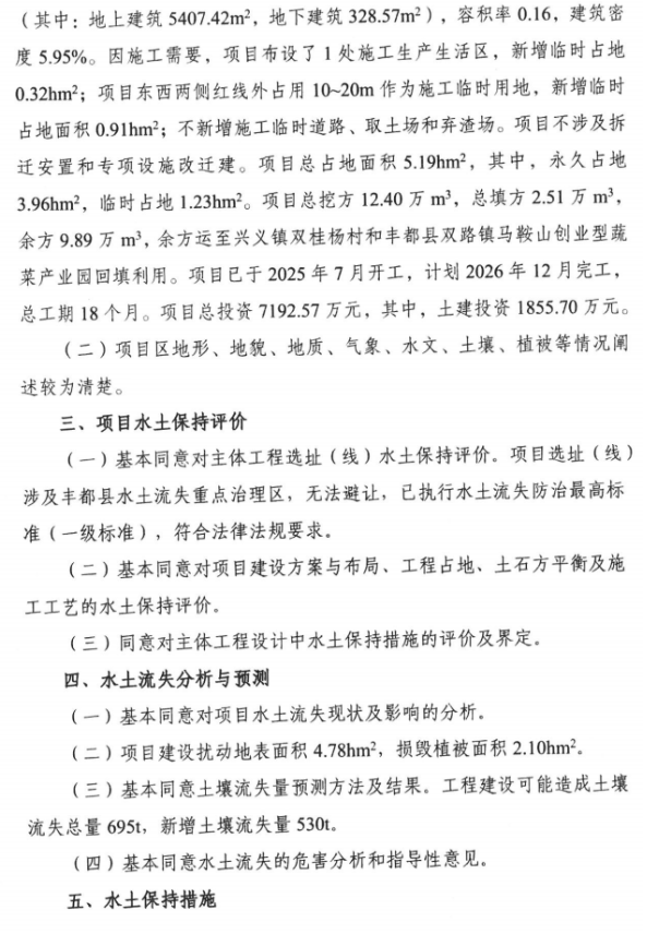
丰都综合码头复建工程(陆域部分)项目位于丰都县兴义镇,为新建项目,建设单位为长江重庆航道局。项目的建设内容主要由码头陆域的维修站房、航道站房、维修养护车间和配套用房组成。项目总占地面积为5.19hm2,其中,永久占地3.96hm2,临时占地1.23hm2。本项目挖方12.40万m3,填方2.51万m3,余方9.89万m3。余方运至兴义镇双桂杨村和丰都县双路镇马鞍山创业型蔬菜产业园回填利用。项目已于2025年7月开工,计划2026年12月完工,总工期18个月。项目总投资7192.57万元,其中,土建投资1855.70万元。
二、水土保持方案总体意见
(一)方案编制所依据的法律法规、部委规章、规范性文件、技术文件及采用的资料基本正确。
(二)同意方案设计水平年为2027年。
(三)同意水土流失防治责任范围界定,水土流失防治责任范围面积为5.19hm2。
(四)同意项目水土流失防治标准执行等级为西南紫色土区建设类项目水土流失一级防治标准,防治目标基本合理。
(五)基本同意水土流失防治分区和分区防治措施体系。
(六)基本同意水土保持方案实施进度安排。
(七)基本同意水土保持监测时段、内容和方法
三、水土保持方案投资
本项目水土保持总投资354.6618万元,其中主体已列289.63万元,方案新增65.0318万元。新增投资中:工程措施1.85万元,植物措施1.52万元,监测措施9.55万元,临时措施费18.39万元,独立费用23.19万元,基本预备费3.27万元,水土保持补偿费7.2618万元。
四、工作要求
(一)根据水土保持法律法规和规范标准,认真做好项目建设过程中水土流失防治工作,切实落实水土保持"三同时"制度。
(二)依据批准的水土保持方案与主体工程同步开展水土保持施工图设计,按程序与主体工程设计一并报经有关部门审核,作为水土保持措施实施的依据。重要防护对象应当开展点对点勘察与设计。无设计的水土保持措施,不得通过水土保持设施自主验收。
(三)严格控制施工扰动范围,禁止随意占压破坏地貌植被。加强对施工单位的管理,在招投标文件和施工合同中明确施工单位的水土保持责任,强化奖惩制度,规范施工行为。
(四)依法做好水土保持监测工作,加强水土流失动态监控。在工程建设期间将水土保持监测季报在其官方网站公开,同时在业主项目部和施工项目部公开,并按规定向我局按时报送监测季报和总结报告。
(五)结合主体工程监理,按照水土保持监理标准和规范开展水土保持工程施工监理,确保水土保持工程建设质量和进度。
(六)项目开工前,向国家税务总局丰都县税务局申请缴纳水土保持补偿费。(联系电话∶70606727)。
(七)本项目的地点、规模如发生重大变化,或者水土保持方案实施过程中水土保持措施发生重大变更的,应按照“水利部第53号令”规定办理。确需在水土保持方案确定的弃渣场以外新设渣场的,或者因弃渣量增加导致弃渣场等级提高的,生产建设单位应当开展弃渣减量化、资源化论证,在弃渣前编制水土保持方案补充报告,并完成弃渣场变更审批手续。
(八)严格按照批准的水土保持方案和后续设计落实各项水土保持措施,合理安排施工时序和水土保持措施实施进度,严格控制施工期间水土流失。
(九)工程完工后、项目投产使用前应及时组织开展水土保持设施自主验收,并在水土保持设施自主验收通过3个月内,向我局报备验收材料(包括水土保持设施验收鉴定书、水土保持设施验收报告和水土保持监测总结报告等,且公示时间不得少于20 个工作日)。
(十)本行政许可决定有效期为3年,水土保持方案自批准之日起满3年,生产建设项目方开工建设的,其水土保持方案报我局重新审核。
附件:1.丰都综合码头复建工程(陆域部分)项目水土保持方案报告书特性表
2.丰都综合码头复建工程(陆域部分)项目水土保持方案报告书专家评审意见
丰都县水利局
2026年2月6日
附件1
丰都综合码头复建工程(陆域部分)项目
水土保持方案特性表
|
项目名称 |
丰都综合码头复建工程(陆域部分)项目 |
流域管理机构 |
水利部长江水利委员会 | ||||||
|
涉及省(区、市) |
重庆市 |
涉及地市或个数 |
/ |
涉及县或个数 |
丰都县 | ||||
|
项目规模 |
总建筑面积5735.99m2 |
总投资(万元) |
7192.57 |
土建费用(万元) |
1855.70 | ||||
|
动工时间 |
2025年7月 |
完工时间 |
2026年12月 |
设计水平年 |
2027年 | ||||
|
工程占地(hm2) |
5.19 |
永久占地(hm2) |
3.96 |
临时占地(hm2) |
1.23 | ||||
|
土石方量(万m3) |
挖方 |
填方 |
借方 |
余方 | |||||
|
12.40 |
2.51 |
-- |
9.89 | ||||||
|
重点防治区名称 |
丰都县水土流失重点治理区 | ||||||||
|
地貌类型 |
丘陵 |
水土保持区划 |
西南紫色土区 | ||||||
|
土壤侵蚀类型 |
水力侵蚀 |
土壤侵蚀强度 |
轻度侵蚀 | ||||||
|
防治责任范围面积(hm2) |
5.19 |
容许土壤流失量[t/(km2.a)] |
500 | ||||||
|
土壤流失预测总量(t) |
695 |
新增土壤流失量(t) |
530 | ||||||
|
水土流失防治标准执行等级 |
西南紫色土区建设项目一级标准 | ||||||||
|
防治指标 |
水土流失治理度 |
97% |
土壤流失控制比 |
1.0 | |||||
|
渣土防护率 |
94% |
表土防护率 |
92% | ||||||
|
林草植被恢复率 |
97% |
林草覆盖率 |
27% | ||||||
|
防治措施及工程量 |
项目分区 |
工程措施 |
植物措施 |
临时措施 | |||||
|
主体工程防治区 |
主体设计:排水沟580m、盖板排水沟2231m、边坡截排水沟1162m、雨水管网1115m、透水铺砖3136.80m2。方案新增:表土剥离0.11万m3,土地整治0.32hm2 |
主体设计:景观绿化面积1.13hm2、雨水花园290m2、喷播植草4500m2 方案新增:植树种草0.18hm2 |
主体设计:车辆冲洗池1座,盖板排水沟10m,临时覆盖1000m2,临时排水沟720m。方案新增:临时种草0.29hm2,临时覆盖10018m2、编织土袋拦挡填筑及拆除341m、临时排水沟343m、临时沉沙池2口 | ||||||
|
施工生产生活防治区 |
/ |
/ |
主体设计:临时覆盖300m2。方案新增:临时覆盖1530m2 | ||||||
|
投资(万元) |
主体设计:142.23 方案新增:1.84 |
主体设计:133.33 方案新增:1.52 |
主体设计:14.07 方案新增:18.39 | ||||||
|
水土保持总投资(万元) |
354.66(方案新增:65.03) |
独立费用 (万元) |
23.19 | ||||||
|
监理费(万元) |
1.22 |
监测费(万元) |
9.55 |
补偿费(万元) |
7.26 | ||||
|
方案编制单位 |
重庆市水利电力建筑勘测设计研究院有限公司 |
建设单位 |
长江重庆航道局 | ||||||
|
法定代表人及电话 |
于浩/175******57 |
法定代表人 |
李晶 | ||||||
|
地址 |
重庆市两江新区区太湖西路2号2栋 |
地址 |
|||||||
|
邮政编码 |
401120 |
邮政编码 |
401120 | ||||||
|
系人及电话 |
朱文武/152******57 |
联系人及电话 |
黄雄华/139******46 |
||||||
|
电子邮箱 |
电子邮箱 |
/ |
|||||||
附件2




